Enterprise Architecture: Business Event, Use Cases, Use Case Diagram
Business Scenario given
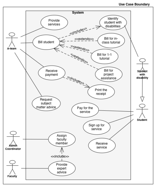
Sarah, Sammi, Doori are students at University of Toronto. They have received permission from the Administration to run a consultancy Tutorial Service for the students of Systems Analysis Design course. They called themselves the “A” Team. They offer a wide range of services including in-class group tutorials, 1-1 coaching as well as Project Assistance work.They help students to manage and complete their project given in class. In compensation for their work, they can ask for a flat fee of $ 2.00 for each half an hour of consultation and a flat fee of $5.00 for attending the group tutorial. The “A” Team accepts cash payment only. A receipt is printed when payment is made. Any student who has a disability can access the services for free. The School Administration coordinator has also assigned a faculty member to assist the “A” Team should they require subject matter expert advice.
Business Events and their respective Use Cases
“A Use-Case is both a narrative text document and a diagram that together describe and depict the basic requirements, stakeholders, and functionality of an information system.”
Business Event: A-team offers in-class tutorials to students of Systems Analysis Design course.
- Use Case: sign up for a tutorial
- Use Case: attend a tutorial
- Use Case: bill student
- Use Case: pay for tutorial
- Use Case: receive the payment
- Use Case: print the receipt
Business Event: A student with disability wants to receive a project assistance service.
- Use Case: sign up for a project assistance
- Use Case: receives a project assistance
Business Events: A-team wants to request a special subject matter expert advice.
- Use Case: requests subject matter advice
- Use Case: assigns a faculty member
- Use Case: provide expert advice
Use Case Diagram
Use Case Diagram is a graphical view of some or all of the actors, use cases, and their interactions identified for a system.

This use case modelling exercise was a part of Enterprise Architecture Certification course at University of Toronto, taught by Claude Sam-Foh.